Case Study

Habit Pie

Habit Pie is an application that makes finding, selecting, and executing new habits easy and fun.
Habit Pie App Hero Image
"If I want to have a successful day, what does that look like?
Having a single view of your key activities reduces the complexity of habit execution.
View Prototype

Problem

Forming new habits can be very difficult, and knowing where to start can be just as difficult.

Roles & Responsibilities

Solo UI/UX designer for project.

Solution

Application allows users to identify aspect of their life they want to work on, and then browse and commit to habits to support their goals.

Audience

Young individuals committed to self-improvement, seeking go-getters and optimists constantly seeking to improve their lives.

Process

Discovery & Research

Competitive Analysis

Strengths

  • Connected Devices
  • Set Goals, ex. 10K Steps/day
  • Community Competition

Weaknesses

  • Overreliance on steps
  • Inaccuracy
  • Expensive Connected Devices

Opportunities

  • Marketing from Health Brand Recognition
  • Health & Corporate Insurance Partnerships
  • Professional Sports Partnerships

Threats

  • Competition Growing in Segment
  • Lack of Evidence between ownership and improved health

Strengths

  • Multi-category
  • Reminder Functionality
  • Calendar View

Weaknesses

  • Lack of content
  • Feels too open-ended
  • No connected devices

Opportunities

  • Individuals seeking personal change during Covid
  • Celebrity endorsements for habit change

Threats

  • Single-habit app competition
  • Individuals not wanting to change

Strengths

  • Exercise content
  • Celebrity coaches
  • Combines Nutrition, Exercises, Cash Prices

Weaknesses

  • No connected devices
  • Challenges end

Opportunities

  • Leverage in Crossfit Community
  • Brand awareness from nutritional supplements

Threats

  • Crowded wellness space
  • Influencer competition

User Survey Key Findings:

  • 73% use applications or written methods to organize daily activities
  • Respondents use apps or written methods for
  • Software used: 1st form, Clay.earth, Activity on Apple, Aura, MyFitnessPal, Apple Watch, Calm, Evernote, Garmin, Map My Run, Nike Run, Peloton, Fitbit, Whoop, Wolftrax, Handwritten Notes, Excel, Google Calendar
  • 57.9% of respondents attempted to create a new habit in last 90 days
Picture Team Meeting

User Stories

"As a User, I want to select an area of wellness to improve, so that I can find habits to support my goals."
"As a User, I want to browse and commit to a new habit, so that I can start working towards my goals."
"As a User, I want to complete my daily habits, so I can start to realize the wellness benefits & track my progress.."

User Interviews Insights

How Users Track today:
  • Handwriting, Whiteboards, Rocketbook
  • OS based note taking apps for easy access: ex. Lists for exercise, grocery store, etc.
  • Integrated Devices with software: Fitbit, Peloton
  • Non-integrated software: MyFitness Pal, 1st Phorm

Lofi Wireframe Sketches

Lofi Home Screen SketchLofi Search by category SketchLofi Physical Health SketchLofi habit 1 details SketchLofi frequency SketchLofi When SketchLofi Dashboard Sketch

Wireframes

Wireframe HomeWireframe Physical HealthWireframe Physical HealthWireframe Strength Training 3-day splitWireframe WhenWireframe Dashboard

Logo Sketches

Sketching examined diferent visuals for pie, looking at individual slices, or the entire pie.
Image Logo sketches

Final Logo

I chose the simplest sketch of a side view of pie for the final logo.
Image Final Logo

Typography

The typography was selected for maximum legibility, pairing Montserrat and Lato.
Header 1
Font: Montserrat / Size: 36 / Style: None
Header Alt
Font: Lato/ Size: 32 / Style: None
Header 2
Font: Montserrat / Size: 24 / Style: None
Header 3
Font: Montserrat / Size: 22 / Style: Bold
Label Bold
Font: Montserrat / Size: 20 / Style: Bold
Label Small
Font: Lato/ Size: 18 / Style: Semi-Bold
Paragraph
Font: Montserrat / Size: 20 / Style: None

Color Guide

Orange was chosen as the primary color to create a sense of creativity, enthusiasm, and energy.
Primary Color #FESA00
Accent 1 #12948F
Accent 2 #48E0DB
Background Color #323232

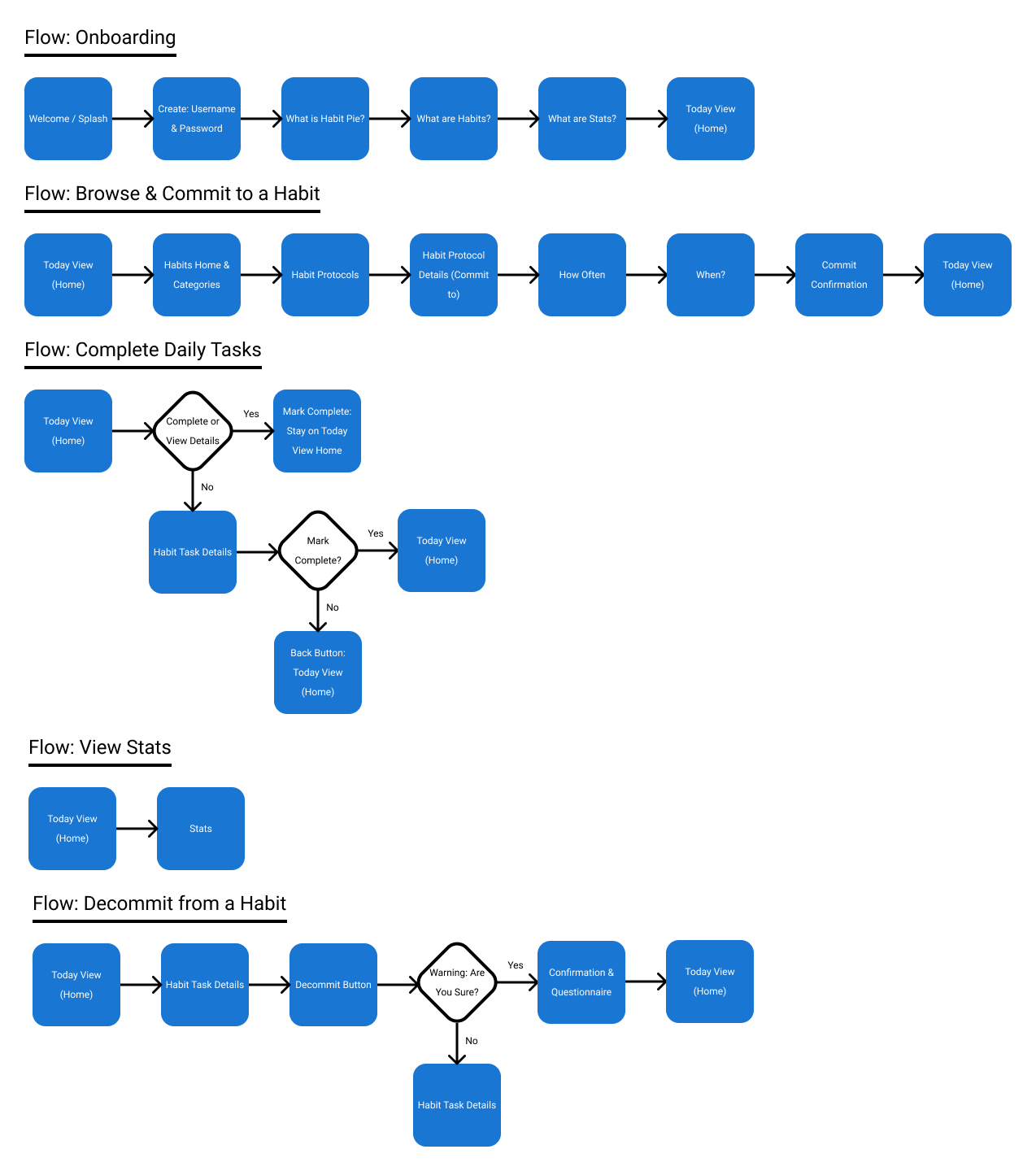
Prototype

The solution to Habit Setting

View Prototype
Prototype Loading Screen
Prototype onboarding screen
Prototype Select Aspects Screen
Prototype Select Area Screen
Prototype Details Screen
Prototype When Screen
Prototype Home Screen
Prototype Dashboard

User Testing

User Tasks tested
  • Open App and create an account
  • Add one mental and one physical habit to your routine
  • Mark and track your progress for yoru daily habits
Users Liked
  • Able to complete all tasks
  • Simple to navigate
  • Badges & gamification, similar to peloton or fitbit
  • Specific suggested habits based on user inputs
  • Motivational quotes during onboarding
Users still wanted
  • Wanted for options for frequency, ex. "Rule of 3"
  • More benchmarking, potentially against peers
  • Provide length of habit by default, ex. certain habits should be for 30 or 60 days
  • More details under habits
  • More control or options for when and frequency, more like "google calendars"
  • Requested note field, to capture thoughts or feedback for future execution of habit

Lessons Learned

Takeaways

Through testing and users interviews, key insights about user priorities emerged.
Dice image
Gamify
Gamification and benchmarking are critical to engagement. Given more project time, this would be an emphasis for improving user experience.
scrabble pieces spelling "simple"
Keep it simple
Make the best habits easy to locate & understand to maximize users ability to improve their own lives.
Group exercise class
Fitness
With COVID-19 I assumed mental health would be the #1 priority for users, I was surpirsed to find out Fitness was by far the highest priority.